
Why teams use Kubiya
- Deterministic execution: Every task and workflow follows a defined, verifiable path with clear dependencies.
- Secure by design: All operations run in isolated, policy-governed environments with zero-trust enforcement.
- Operationally safe: Context-aware orchestration ensures controlled execution, rollback safety, and reliability.
- Measurable impact: Track engineering ROI across cost savings, productivity gains, and reduced cycle times.
- Scalable architecture: Organize by projects, teams, and environments while dynamically adding capacity with workers.
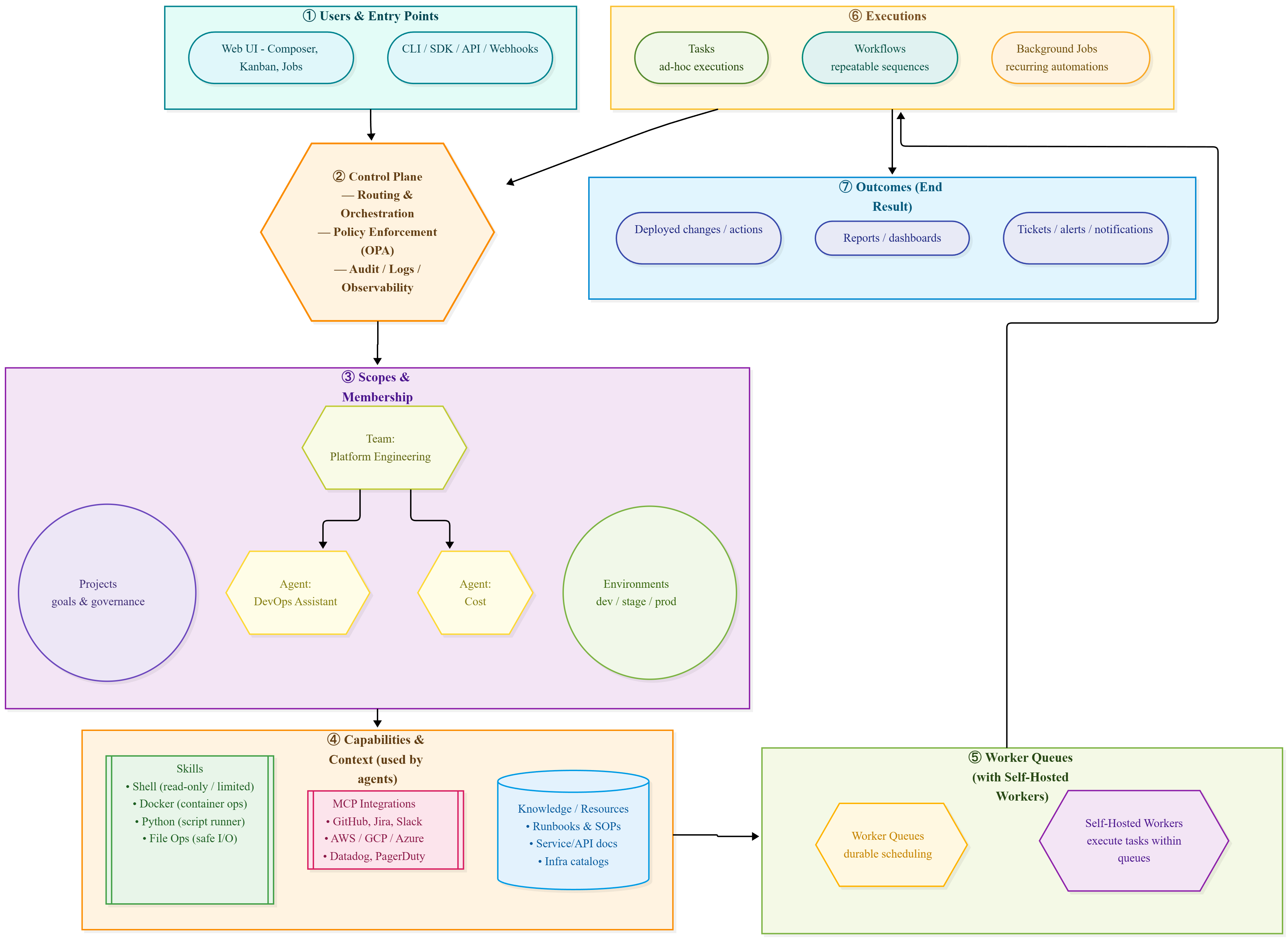
The platform at a glance
Kubiya’s UI mirrors how your work is organized. You can begin with our default setup and add and adjust as you grow.- Control Plane The control plane is the coordination layer for everything that runs in Kubiya. It owns routing, shared configuration, and policy enforcement. Start on Kubiya Hosted to get running immediately; add a Self-Hosted control plane later when you need private networking or custom policies.
- Task Kanban The Task Kanban is a real-time board where you can create new tasks, track their progress, and view live updates as they move through different stages of execution. Each task progresses through five states: Pending, Running, Waiting for Input, Completed, and Failed, all of which are automatically updated by the agents as they work. You can open any task to view detailed step logs, outputs, and the full execution timeline, giving you complete visibility into what’s happening at every stage.
- Agents Configurable AI assistants that plan and run tasks. Agents can connect to MCP servers for domain-specific Skillss and use Skills for system capabilities. They can be attached to multiple projects, teams, and environments at the same time, inheriting context, credentials, and policies from each association at run time.
- Teams Group multiple agents to work together on complex or ongoing operations. Assign tasks to the agents and have them work together like a real team.
- Projects Projects provide a shared scope for ongoing goals, such as reducing cloud costs or improving deployment reliability. Within a project, you define the goal, assign the agents and teams that will work toward it, and configure shared knowledge, resources, and policies. Projects ensure that every task runs with aligned context and consistent governance across your organization.
- Environments Manage environments for routing workloads across different deployment contexts. An environment specifies where Kubiya will execute work and the configuration inherited by the agents and teams that run there.
- Task Workers Manage durable task queues for distributed agent execution. A worker queue is a named capacity pool that pulls work from Kubiya and runs individual tasks or complete workflows. Queues are attached to a Control Plane (which provides context, MCP servers, Skills, and LLM configuration) and can be backed by hosted capacity or by self-hosted workers that you run in your own network.
How Kubiya works end-to-end

- Create a Control Plane Choose Kubiya Hosted (default) or create a self-hosted control plane. The control plane provides the runtime configuration for everything that runs: MCP servers, Skills, model settings, policies, and context available for execution. It also connects to workers, so steps can pull the dependencies they need.
- Define Agents In Agents, create and configure AI agents and attach MCP servers or Skillss they can use. Each agent has a clear scope and capabilities.
- Form a Team In Teams, group multiple agents that should collaborate on tasks. Attach the integrations, Skills, and permissions the team inherits at run time.
- Create a Project In Projects, organize work by objective or domain. Add project-level goals, context (knowledge and resources), and any constraints that should apply to executions launched from this project.
- Provision Task Workers (Queues) In Task Workers, create a worker queue and bind it to your control plane.
- Use Kubiya-hosted capacity to start immediately, or
- Connect self-hosted workers when you need private network access or custom capacity. Queues provide durable scheduling and distribute workflow steps across available workers.
- Compose, Execute, and Observe Once your control plane, agents, teams, projects, and workers are in place, Kubiya takes over the orchestration automatically. When you trigger a task, Kubiya interprets your request in the context of its project, team, and environment. It uses the connected MCP tools to plan safe, deterministic steps and compiles them into an executable workflow. Each step runs in an isolated container, either on hosted or self-hosted workers, while logs and progress stream live as the execution unfolds. You can monitor every run in real time, view detailed step logs, and review the complete execution history once it finishes. Each step is isolated, so if one fails, the rest of the workflow continues safely without cascading errors.
Security and governance in brief
- Isolation: Every task runs in a secure, isolated execution environment, and workflow steps are handled independently to prevent interference.
- Least privilege: Credentials and access are scoped per task or workflow, within the assigned environment.
- Policy controls: Apply guardrails at the project or environment level (details covered in the Policies section).
- Auditability: Inputs, outputs, and logs are captured for each task and workflow to ensure full traceability.